尊龙凯时人生就是搏
联系电话

微信同号

尊龙凯时人生就是搏 > 高升专 > 专升本 > 自学考试 >

2025年自考考试安排表公布!建议收藏!-尊龙凯时人生就是搏

点击量: 770 发布时间: 2024-11-29 16:07 微信号:18064481435



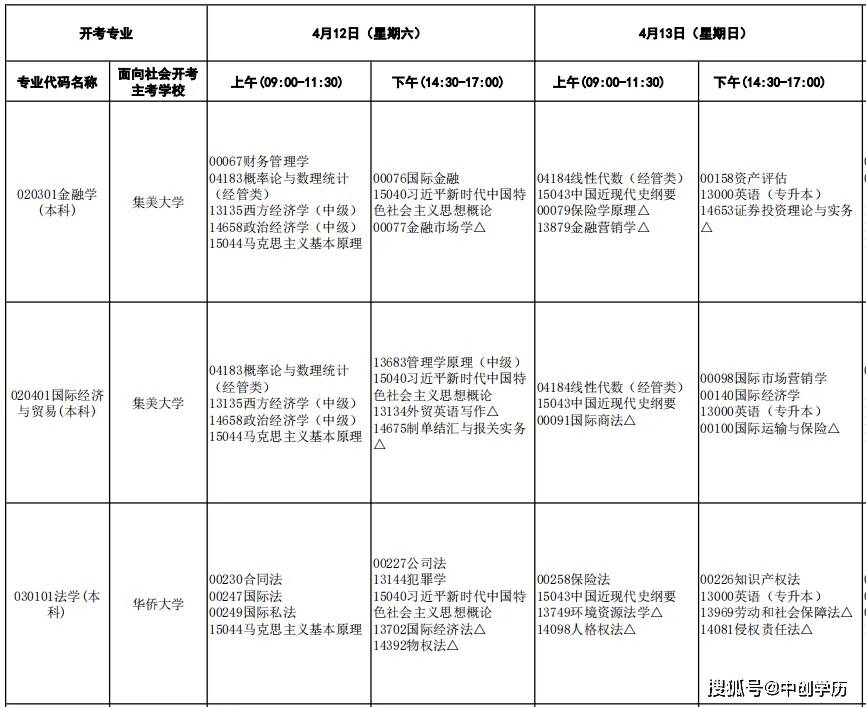
福建省自考课程安排表详情

2025年自考课程考试安排表

关于2025年福建省自考课程考试时间安排表已出,考生近期可着手准备自考复习安排规划,更多自考专业课程考试时间安排可添加老师微信18064481435,领取完整版考试安排表。

2025福建自考课程报考建议

课程搭配:

第一次报考--公共课(英语、马原、近代史、新中特),难度低,通过率高;

第二次报考--3门基础课 1门学位课;

第三次报考--2门基础课 2门学位课;

第四次报考--剩下课程。

2025年自考备考全新规划

了解考试大纲

提前熟悉考试大纲,这样可以高屋建瓴、统领全局,能准确掌握教材的体系和理解章节之间的相互关系,从而为下一步分配时间和安排学习计划做好铺垫。

制定学习计划

认真为自己制定一份切实可行的学习计划,时间跨度不要太长,同时综合考虑自己的工作时间,碎片化的时间也要利用起来。

另外也要合理安排自己的空闲时间,争取用碎片化的时间进行复习,达到事半功倍的效果。

安排重难点复习

2025年自考考纲相对会有新调整新变动,考生注意发掘重点内容。做对应章节的练习题,以检测掌握的程度。并在教材相应的位置用醒目的标记划出,以便日后复习。

2025年自考复习技巧攻略

1.确定本次要考的科目,然后搜集相关的版本的教材,不要准备所有科目的教材,以防后面科目及教材有变动。

2.快速浏览和了解自己的每一科统考的书本大致内容,5-7天内把教材简单过一遍。

3.对照视频课程, 勾画书中的考试重点,以及重点章节自己做好笔记。

4.运用思维导图帮自己记忆和归纳,整理各科目的知识框架。前提是,一定要掌握教材内容,在理解的基础上做到归纳和总结。

5.刷题巩固知识点,多刷历年真题,不会做的单独做标注,记忆重点就是连同整个题干和答案一起,不要只记忆答案,要记忆相关知识点和考点。

  扫描下方二维码,或添加微信号,了解自考、成考等相关资讯,更有历年真题、考试大纲等你领取。

      

  随着踏入社会,很多人都无缘全日制学历的提升自己,那么其实通过成人高等教育的方式来提升自己:


  初中、中专、高中、大专学历想要拿大专、本科学历的,可以考虑成人高等教育的方式:自学考试成人高考等学历提升形式获取;


  想要尊龙凯时人生就是搏?不知道怎么选择?咨询在线老师或快速添加老师微信:180 3016 3057(手机微信同号)免费咨询


关注尊龙凯时人生就是搏

微信搜索关注「中创学历提升培训中心」公众号

资讯、规划、真题、资料等你来领

联系尊龙凯时人生就是搏

电话:厦门市集美区珩山街993号

电话:18064481435(微信同号)

网站地图